Çukurova Üniversitesi
Kalite Politikaları
Anasayfa
Arama
English
toggle_navigation
ÇUKUROVA ÜNİVERSİTESİ
SU ÜRÜNLERİ FAKÜLTESİ
FAKÜLTEMİZ
Tanıtım
Misyon ve Vizyon
Önceki Yöneticilerimiz
Yönetim
Uygulama Birimleri
Analizler ve Ürünler
Bilgi-Belge ve Formlar
İletişim
Telefon Rehberi
BÖLÜMLER VE PERSONEL
Avlama ve İşleme Teknolojisi Bölümü
Temel Bilimleri Bölümü
Yetiştiricilik Bölümü
İdari ve Teknik Personel
Emekli Personel
Sonsuzluğa Uğurladıklarımız
ÖĞRENCİ
Genel Bilgiler
Lisans Dersleri ve İçerikleri
Akademik Takvim
Ders Programları ve Sınav Takvimleri
Danışman Listesi
Lisans Oryantasyon Programları
Yaz Stajı
Su Ürünlerinde Uygulama Dersi Haftalık Programı
Mevzuat
ARAŞTIRMA
Yayınlar
Tamamlanan Projeler
Devam Eden Projeler
BAP Projeleri
Tezler
KURULLAR VE KOMİSYONLAR
Fakülte Kurulu
Fakülte Yönetim Kurulu
Birim Eğitim Koordinasyon Kurulu (BEKK)
Program Akreditasyon Komisyonu (PAK)
Birim Araştırma Geliştirme Komisyonu (BARGEK)
Muafiyet ve İntibak Komisyonu
Önceki Öğrenmenin Tanınması Kurulu
Akademik Teşvik Komisyonu
Su Ürünleri Fakültesi Danışma Kurulu
Doğrudan Temin, İhale, Muayene ve Kabul Komisyonu
AR-GE Projeleri Değerlendirme Komisyonu
Kalite Koordinasyon Kurulları
Temsilcilerimiz
KALİTE
Ç.Ü. 2024-2028 Stratejik Plan
KİDR Sürüm 3.1
Paydaş Raporu 2024
Video Galerisi
YÖKAK
Mezun Memnuniyet Anketi
Dış Paydaş Mezun Değerlendirme Anketi
Akademik Personel Memnuniyet Anketi
İdari Personel Memnuniyet Anketi
Kısa Bilgiler
Dayanıklı Taşınır Listeleri
Fakültemiz Yönerge ve İlkeleri
Fakültemiz
Bilgi-Belge ve Formlar
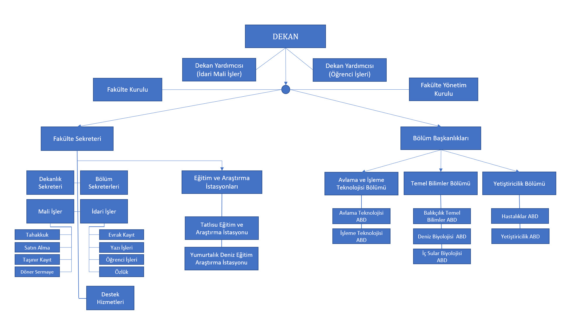
Organizasyon ve Teşkilat Şeması
Bilgi-Belge ve Formlar
Fakülte Kurulu Kararları
Fakülte Yönetim Kurulu Kararları
İç Kontrol Standartları
Organizasyon ve Teşkilat Şeması
Organizasyon ve Teşkilat Şeması